Banner image placeholder
Banner image
Site avatar

Giancarlo Ranzani

Scholar | Guitarist | Educator

Calledemia: An Integrated Ecology of Musical Versatility as Practice


One contribution emerging from my research concerns how musical learning unfolds across integrated formal and informal environments in Cuba, a process I term calledemia.

Linguistically, calledemia is a portmanteau that merges the Spanish terms calle (street) and académico (academic). In the expression en la calle, calle does not refer only to a spatial domain, but functions as a metaphor for learning outside institutional contexts – that is, learning embedded in lived, everyday environments. Similarly, académico – as in lo académico – does not refer solely to learning in institutional locations, but to formally codified knowledge and practices. 
Descriptively and analytically, calledemia (and its adjectival form ‘calledemic’) refers to a recurring praxis observed among many Cuban musicians, who combine community-based learning and formal training in order to develop versatile and multifaceted professional identities. Notably, generations of Cuban musicians have long been acclaimed for their strong command of both Cuban music genres and Western art music, as well as for their adaptability to other musical traditions, such as jazz. Calledemia highlights that Cuban musicians’ generative skills stem from weaving together a range of learning ecologies. 
Image by Growing Into Music – click on the image to visit the website
In this sense, calledemia differs from terms such as hybridity, which tend to imply a fusion of learning practices, whereas calledemia refers to learning across different learning environments. This results from a centuries-long socio-cultural history during which African- and European-derived musical traditions were long maintained in parallel, under conditions of hierarchy and separation, before access spread across social backgrounds. 
Being grounded in the Cuban context, calledemia is not ethnographically universal, but it is analytically transferable, inviting reflection on how musicians construct knowledge across genre and learning boundaries in other contexts. In this sense, by naming the dynamics to which it refers, calledemia renders them more visible, sensitising us to how experiential and socially grounded learning intersects with preplanned and analytical forms of instruction. 
Image by Universidad de Las Artes – click on the image to visit the website

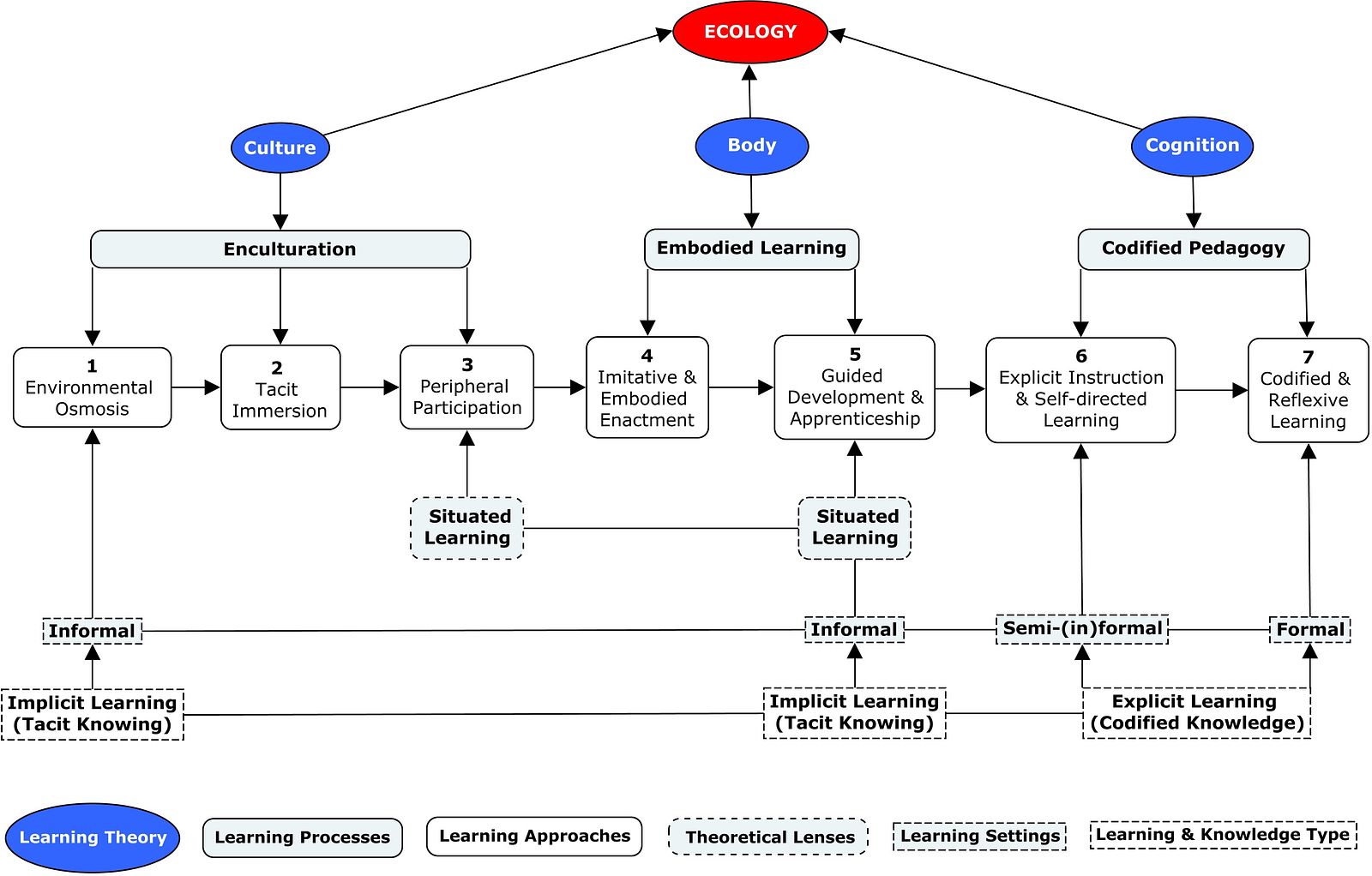
The 7-Node Cline of Music Learning Modalities

In my early foray into music education in Cuba, I asked a range of experts from different professional backgrounds – including music teachers and musicologists – how Cuban musicians acquire the distinctive rhythmic skills and knowledge for which they are widely recognised. The purpose of this question was to identify significant loci of learning that could guide the direction of the research. 
The responses were almost unanimous and were typically expressed through metaphors rooted in Cuban lore, including en la sangre. As a result, any attempt to locate a specific site of learning initially appeared elusive. As the research progressed, however, it became possible to map a range of learning approaches across the national music ecology, spanning African- and European-derived traditions. This resulted in the 7-Node Cline of Music Learning Modalities:
Image by Giancarlo Ranzani (2026)
The diagram represents Cuban music learning as a multiscale ecology, integrating processes unfolding across cultural, embodied, and cognitive dimensions. It traces a progression from enculturation-based learning processes (environmental osmosis, tacit immersion, and peripheral participation), through those characterized by embodiment (imitative and embodied enactment, and guided apprenticeship), and into forms of codified pedagogy – ranging from explicit instruction and self-directed learning to codified and reflective practices. 
Analytical overlays distinguish learning settings (informal to formal) and theoretical lenses (situated learning), while an epistemological dimension differentiates implicit learning, and the  tacit forms of knowing it generates, from explicit learning and the derived codified knowledge. These dimensions are not siloed stages but part of an interacting continua whose relative prominence shifts across the cline. 

The Clavistic Triptych

Image by Giancarlo Ranzani (2026)
📷️
 Top banner image by Yulia Gapeenko via Vecteezy

Translate to